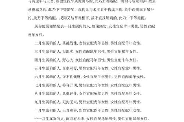
在中国传统文化中,属相婚配一直是人们津津乐道的话题,属狗的人,以其忠诚、善良、正直的性格特点,常常被认为是理想的伴侣,属狗的属相婚配并非一成不变,它蕴含着丰富的文化内涵和人生智慧,我们就来深入探讨属狗的属相婚配表,看看其中隐藏的奥秘。
属狗的性格特点与婚配基础
属狗的人天生具有一种令人信赖的气质,他们忠诚可靠,对待感情专一,是那种一旦认定就会全心全意付出的人,这种性格特点使得属狗的人在婚配中往往能够建立起稳固的感情基础,属狗的人也有其固执和敏感的一面,他们对于感情的期望值较高,容易因为一些小事情而产生情绪波动,在选择伴侣时,属狗的人需要找到一个能够理解并包容他们性格特点的人。
属狗与属兔:天作之合
在属相婚配表中,属狗与属兔的组合被誉为“天作之合”,属兔的人温柔细腻,善于倾听和理解他人,这与属狗的人的性格特点形成了完美的互补,属兔的人能够给予属狗的人足够的情感支持,而属狗的人则能够为属兔的人提供安全感和稳定感,这种组合不仅在感情上能够相互扶持,在生活中也能够共同面对各种挑战,是一对理想的伴侣。
属狗与属虎:激情与稳定的碰撞
属狗与属虎的组合则是一种激情与稳定的碰撞,属虎的人充满活力和冒险精神,他们喜欢追求新鲜感和刺激,这与属狗的人的稳重和踏实形成了鲜明的对比,正是这种差异使得他们的关系充满了活力和变化,属虎的人能够激发属狗的人的冒险精神,而属狗的人则能够为属虎的人提供稳定的后盾,这种组合需要双方在感情中不断磨合和调整,但只要能够相互理解和包容,他们的关系将会非常稳固。
属狗与属马:自由与责任的平衡

属狗与属马的组合则是一种自由与责任的平衡,属马的人热爱自由,喜欢追求自己的梦想和目标,而属狗的人则更加注重责任和家庭,这种组合需要双方在感情中找到一种平衡,既要尊重彼此的自由,又要承担起家庭的责任,属马的人需要学会在追求自由的也要考虑到属狗的人的感受,而属狗的人则需要给予属马的人足够的空间和支持,这种组合虽然需要更多的沟通和理解,但只要能够找到平衡点,他们的关系将会非常和谐。
属狗与属龙:理想与现实的交织
属狗与属龙的组合则是一种理想与现实的交织,属龙的人充满理想和抱负,他们喜欢追求卓越和成功,而属狗的人则更加注重现实和实际,这种组合需要双方在感情中找到一种平衡,既要追求理想,又要脚踏实地,属龙的人需要学会在追求理想的也要考虑到属狗的人的实际需求,而属狗的人则需要给予属龙的人足够的支持和鼓励,这种组合虽然需要更多的努力和付出,但只要能够相互理解和包容,他们的关系将会非常稳固。
属狗与属猪:平淡中的幸福
属狗与属猪的组合则是一种平淡中的幸福,属猪的人性格温和,喜欢享受生活的乐趣,而属狗的人则更加注重责任和家庭,这种组合虽然看似平淡,但却充满了幸福和满足,属猪的人能够给予属狗的人足够的情感支持,而属狗的人则能够为属猪的人提供安全感和稳定感,这种组合不需要太多的激情和变化,只要能够相互理解和包容,他们的关系将会非常和谐。
属狗与属鼠:智慧与忠诚的结合
属狗与属鼠的组合则是一种智慧与忠诚的结合,属鼠的人聪明机智,善于处理各种复杂的问题,而属狗的人则忠诚可靠,对待感情专一,这种组合需要双方在感情中找到一种平衡,既要发挥各自的优势,又要相互支持和理解,属鼠的人需要学会在追求智慧的也要考虑到属狗的人的感受,而属狗的人则需要给予属鼠的人足够的空间和支持,这种组合虽然需要更多的沟通和理解,但只要能够找到平衡点,他们的关系将会非常稳固。
属狗与属牛:稳重与坚韧的融合
属狗与属牛的组合则是一种稳重与坚韧的融合,属牛的人性格坚韧,做事踏实,而属狗的人则更加注重责任和家庭,这种组合需要双方在感情中找到一种平衡,既要发挥各自的优势,又要相互支持和理解,属牛的人需要学会在追求坚韧的也要考虑到属狗的人的感受,而属狗的人则需要给予属牛的人足够的空间和支持,这种组合虽然需要更多的沟通和理解,但只要能够找到平衡点,他们的关系将会非常稳固。
属狗与属蛇:理性与感性的交织
属狗与属蛇的组合则是一种理性与感性的交织,属蛇的人理性冷静,善于分析和解决问题,而属狗的人则更加注重情感和家庭,这种组合需要双方在感情中找到一种平衡,既要发挥各自的优势,又要相互支持和理解,属蛇的人需要学会在追求理性的也要考虑到属狗的人的感受,而属狗的人则需要给予属蛇的人足够的空间和支持,这种组合虽然需要更多的沟通和理解,但只要能够找到平衡点,他们的关系将会非常稳固。

属狗与属羊:温柔与忠诚的融合
属狗与属羊的组合则是一种温柔与忠诚的融合,属羊的人性格温柔,善于倾听和理解他人,而属狗的人则忠诚可靠,对待感情专一,这种组合需要双方在感情中找到一种平衡,既要发挥各自的优势,又要相互支持和理解,属羊的人需要学会在追求温柔的也要考虑到属狗的人的感受,而属狗的人则需要给予属羊的人足够的空间和支持,这种组合虽然需要更多的沟通和理解,但只要能够找到平衡点,他们的关系将会非常稳固。
属狗与属猴:活泼与稳重的碰撞
属狗与属猴的组合则是一种活泼与稳重的碰撞,属猴的人活泼好动,喜欢追求新鲜感和刺激,而属狗的人则更加注重责任和家庭,这种组合需要双方在感情中找到一种平衡,既要发挥各自的优势,又要相互支持和理解,属猴的人需要学会在追求活泼的也要考虑到属狗的人的感受,而属狗的人则需要给予属猴的人足够的空间和支持,这种组合虽然需要更多的沟通和理解,但只要能够找到平衡点,他们的关系将会非常稳固。
属狗与属鸡:独立与依赖的平衡
属狗与属鸡的组合则是一种独立与依赖的平衡,属鸡的人独立自主,喜欢追求自己的梦想和目标,而属狗的人则更加注重责任和家庭,这种组合需要双方在感情中找到一种平衡,既要尊重彼此的独立性,又要承担起家庭的责任,属鸡的人需要学会在追求独立的也要考虑到属狗的人的感受,而属狗的人则需要给予属鸡的人足够的空间和支持,这种组合虽然需要更多的沟通和理解,但只要能够找到平衡点,他们的关系将会非常和谐。
通过以上分析,我们可以看到,属狗的属相婚配并非一成不变,它蕴含着丰富的文化内涵和人生智慧,每一种组合都有其独特的魅力和挑战,关键在于双方是否能够相互理解、包容和支持,属狗的人在婚配中,不仅要考虑属相的匹配,更要注重性格的互补和感情的培养,只有这样,才能在婚姻的旅途中,携手共进,走向幸福的彼岸。