黄山市东方苍龙文化旅游发展有限公司
弘扬传统文化,破除封建迷信
倡导科学理念,促进社会和谐

问真紫薇斗数

时间 : 2026-01-27   | 最后更新:2026-03-02 作者:黄山市东方苍龙文化旅游发展有限公司

问真紫薇斗数

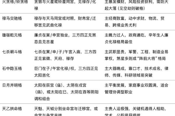
父疾线是审视一个人的修养,内涵,气质,社会道德规范,自我约束力。因此,父疾线显凶象的人,往往触犯法律。

问真紫薇斗数

上篇紫微斗数之男女人事十二宫分强弱的方法 手相算命的基本原则下篇

最新文章

2026年03月
02
农历 正月十四
丙午年【马年】
庚寅月 乙亥日

最新更新

婚姻生辰八字配对

躁郁症心理测试90题 躁郁症免费测试自测

没有文昌星的八字命盘如何补救?

论八字格局之成败 八字格局成败如何

蒙古风水攻略

psychopath人格测试

揭开八字命理的神秘面纱

脾气暴躁的八字特征

八字七杀,命格是七杀格是什么意思

民间算命

指纹算命

手相查询

痣相图解

生男生女

眼皮跳测吉凶

喷嚏预测

配对
配对
配对
配对
查询
生日密码